︎
Okyoung Noh
Exhibit
Work
Text
About
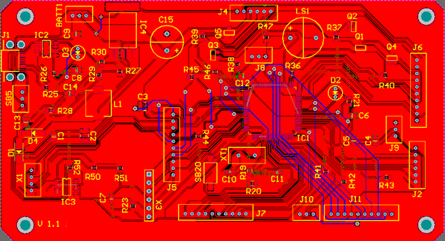
Better-Logic PCB, 2020
PCB board design of “Logic Games Console”
©2020 Better-Life Institution. All rights reserved.